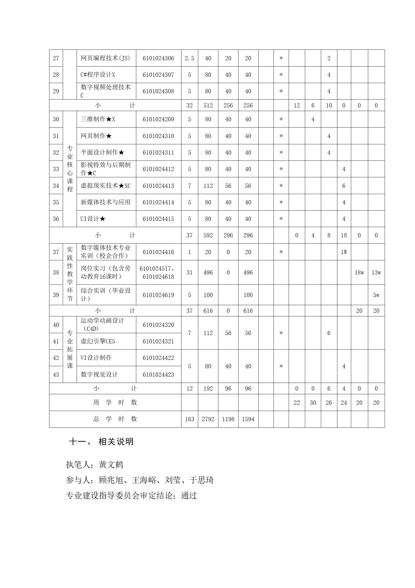
数字媒体技术

当前位置: 首页 > 专业设置 > 数字媒... > 正文

数字媒体技术专人人才培养目标

时间:2024年09月23日 09:26:12 阅读量:

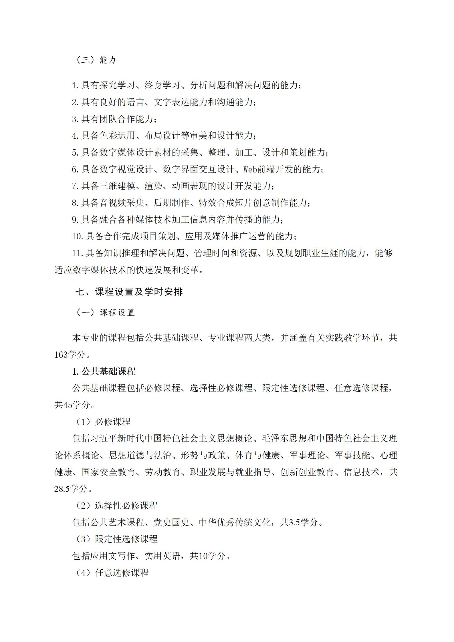
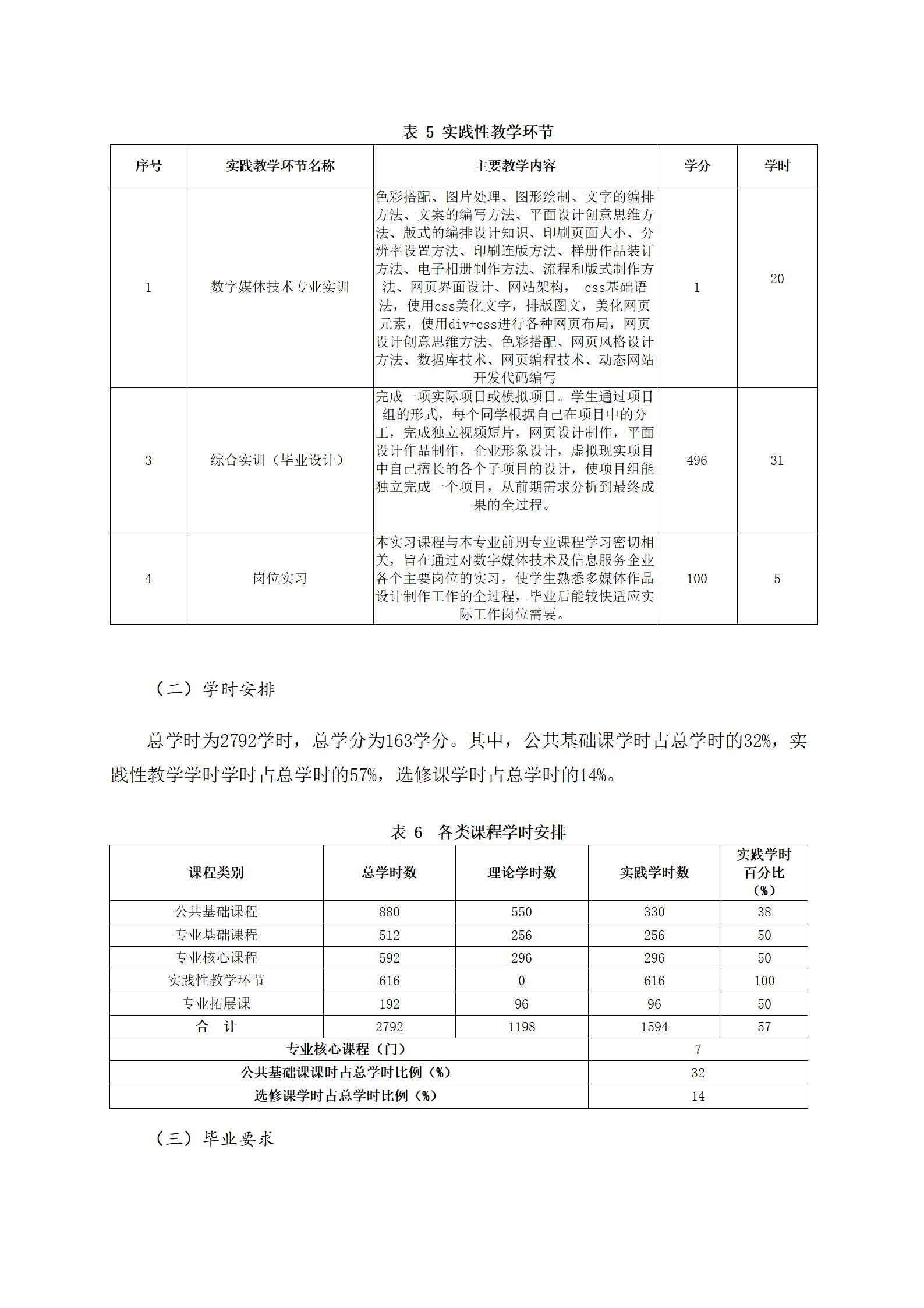
专业人才培养目标:数字媒体技术专业面向数字内容服务、影视节目制作行业的数字视觉设计等岗位(群),培养德智体美劳全面发展,具备一定的职业道德、科学文化与专业知识、技术技能等职业综合素质和行动能力,能够从事数字视觉设计、影视后期制作、全媒体运营、三维动画制作、虚拟现实应用开发等工作的高素质技术技能人才。

地  址:辽宁省大连市金普新区金港路288号

版权所有:伟德BV1946官方网站-源自英国始于1946


伟德BV1946官网公众号